借条、欠条、收条的9大区别(一字之差,法律意义大不一样)
实践中,对借条、欠条和收条,很多人傻傻分不清楚,今天,小编为大家整理了一下三者的区别,供大家参考 ~
1、借条:是指在借用关系中债务人向出借人开具的表明债务人有到期“还款赎条”的义务的借款凭证。借条代表的是一种借款合同关系,借款人向出借人借款,出借人给付借款。
欠条:是交易过后产生应付账款的一方(债务人)向债权人开具的证明其欠款事实同时表明开具人有到期“还款赎条”义务的凭证。欠条是对以往双方经济往来的一种结算,表明自欠条形成之日起双方之间形成的一种新的纯粹的债权债务关系。
收条:是指在收到财物时接收人给送达人开具的证明这一交付事实的凭证。收条不会产生债权债务关系,当事人在开具收条时并没有到期通过给付来“赎条”的意思表示。
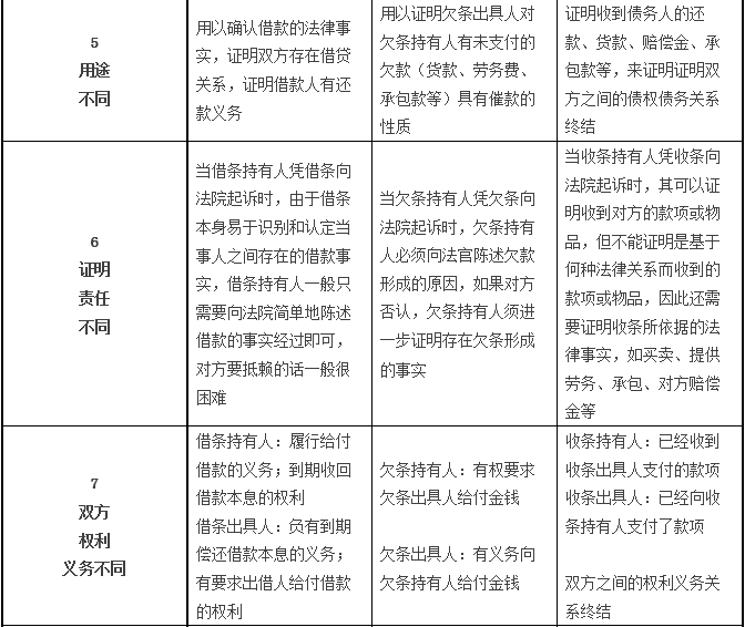
2、借条证明借款关系,欠条证明欠款关系。借款肯定是欠款,但欠款则不一定是借款。
3、借条形成的原因是特定的借款事实。欠条形成的原因很多,可以基于多种事实而产生,如因买卖产生的欠款,因劳务产生的欠款,因企业承包产生的欠款,因损害赔偿产生的欠款,等等。
4、当借条持有人凭借条向法院起诉后,由于通过借条本身较易于识辨和认定当事人之间存在的借款事实,借条持有人一般只需向法官简单地陈述借款的事实经过即可,对方要抗辩或抵赖一般都很困难。但是,当欠条持有人凭欠条向法院起诉后,欠条持有人必须向法官陈述欠条形成的事实,如果对方对此事实进行否认、抗辩,欠条持有人必须进一步举证证明存在欠条形成事实。
5、收条同欠条、借条相比,缺少了开具人通过给付来“赎条”的意思表示,也就没有产生进一步的债权债务关系。而且在通常情况下,收条的用处是用来消灭在前的债权债务关系,如我们为了赎回欠条和借条,在给付债权人货款的同时会要求债权人给我们打一个收条,以证明双方之间的债权债务关系终结。单凭收条向法院起诉,要求开具人履行义务,一般不会得到法院的支持。
6、对于注明了还款期限的借条和欠条,应该按照民法通则第一百三十七条的规定,诉讼时效均从其注明的还款期限之日起计算为两年。
7、没有注明还款期限或履行期限的借条和欠条,两者在诉讼时效的适用上则是有区别的。
(1)对于没有还款期限的借条,出借人可以随时向借款人要求还款,诉讼时效从权利人主张权利之时开始计算。权利人再次主张权利的,适用诉讼时效中断的规定。但是如果出借人在借款人出具借条的20年内不主张权利,则诉讼时效不再起算。
(2)没有履行期限的欠条,在债务人出具欠条时,权利人就已经知道自己的权利受到了侵害,故权利人应当在欠条出具之日起两年内向人民法院主张权利,也就是说,没有履行期限的欠条从出具之日起计算诉讼时效。对此,最高人民法院在《关于债务人在约定的期限届满后未履行债务而出具没有还款日期的欠款条诉讼时效期间应从何时开始计算问题的批复[法复(1994)35号中》指出:“双方当事人原约定供方交货后,需立即付款,需方收货后无款可付,经供方同意写了没有还款日期的欠款条,根条民法通则第一百四十条的规定,对此应认定诉讼时效的中断。如果供方在诉讼时效中断后一直未主张权利,诉讼时效期间则应从供方收到需方所写的欠款条之日的第二天开始重新计算”,正好印证了上述观点。此外,如果权利人在两年的诉讼时效期间内曾主张过权利的,同样适用诉讼时效中断的规定。
8、借条一般包括如下内容:“借条”名称、借款人名称、出借人名称、借款日期、借款事由、借款金额、借款期限、还款日期、利息、借款人签字盖章按手印、开具日期等。
欠条一般包括如下内容:“欠条”名称、欠款人名称、被欠款人名称,欠款事由、欠款日期、欠款金额、还款日期、利息、欠款人签字盖章按手印、开具日期等。
收条一般包括如下内容:“收条”名称、交付人名称、交付时间、交付事由、交付款项、交付产生的结果(一般要指明消灭哪张借条或欠条或其他给付义务的效力)、接受人签字盖章按手印、开具日期等。


